根据研字〔2026〕2号《关于做好2026年研究生学位申请工作的通知》,为做好学院2026年6月博士研究生学位申请工作,确保各项工作的顺利开展,现就相关事项通知如下:
一、工作时间
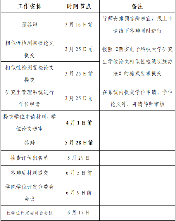
(一)学位申请受理时间

(二)论文送审周期
学位论文送审周期一般为两个月(如遇寒暑假则顺延),盲审博士学位论文由学院送出,明审论文由答辩秘书或研究生本人按照导师指定的评审专家名单送出。论文送审期间,任何人不得以任何理由催要评审结果。
博士学位论文送审要求遵照《性爱网站
博士学位论文双盲评审实施细则》执行。
二、工作准备
(一)成绩单打印
博士研究生需完成所有规定的学分,其中3个学分所需要的“学术活动”、“综合考试”和“教学实践”登记表和相对应的报告(共5种材料),模板请在研究生院网站-下载专区-培养相关中查找,登记表需有完整的签字及盖章,学院审核完后自行提交至研究生院培养办公室王老师处(新校区行政楼711),并打印成绩单。
(二)学位论文预答辩
博士研究生在提交博士学位申请前须进行学位论文预答辩(线上线下同时进行),预答辩通过后方可进行学位论文相似性检测工作。纸质版学位论文预答辩情况表在提交学位申请时提交。
(三)学位论文相似性检测
博士研究生办理学位申请手续前需完成学位论文相似性检测工作,检测通过后方可提交博士学位申请。经初检、复检未达到检测通过标准者,当次一律不允许提交学位生申请,严格把关。纸质版学位论文相似性检测情况表在提交学位申请时提交。请登录性爱网站
主页最下面“研究生系统”,在“学位申请管理”模块中上传相似性检测论文,并请导师于相应时间节点前审核。
相似性检测论文命名规则为:学号-作者姓名-论文题目-二级学科(领域)-导师姓名.doc(pdf)。学位论文电子版必须为论文的正文部分(除去封面、目录、参考文献、附录、致谢、在学期间的研究成果等)。
学位论文相似性检测相关要求遵照《性爱网站
研究生学位论文相似性检测实施办法》执行。
(四)学位论文免盲审办理
申请学位论文免盲审的博士研究生,在提交学位申请手续前需办理完相关审批签字手续。纸质版免盲审申请表、检索证明及分区证明在提交学位申请时提交。
(五)提前学位答辩办理
申请提前学位论文答辩的博士研究生,在提交学位申请手续前需办理完相关审批签字手续。纸质版提前答辩申请表在提交学位申请时提交。
(六)学术论文检索证明办理
SCI、SSCI、EI等学术论文检索(源刊)证明由校图书馆出具,在提交学位申请时提交。
(七)登录研究生系统
博士研究生提交学位申请纸质版材料前务必登陆“研究生系统”,填写研究生成长数据库、基本信息、相似性检测论文和送审论文等,相关信息填写完毕且导师资格审查通过后方可向学院提交学位申请材料,相关流程图在附件中查看。
以上相关工作流程可同时进行,博士研究生根据实际情况自行做好各项学位申请准备工作。
三、申请学位成果要求
博士研究生申请学位成果要求,按照博士入学时间对照相关规定执行,也可按照博士入学时间之后学校规定的成果要求执行。学校现行的博士研究生申请学位成果要求有:
1.《性爱网站
研究生申请学位研究成果基本要求(2014年修订》《性爱网站
关于发布各学院(学科)研究生申请学位研究成果基本要求及发表学术论文参考目录》(适用于2019年春及之前入学的博士研究生)
2.《性爱网站
研究生申请学位研究成果基本要求(2018年修订)》(适用于2020年春及之前入学的博士研究生)
3.《性爱网站
研究生申请学位研究成果基本要求(2020年修订)》《性爱网站
研究生申请学位研究成果基本要求(2020年修订)>的补充规定》(适用于2020年秋及以后入学的博士研究生)
注意:审核研究成果时,有检索号的将严格核对检索证明信息,录用和在线发表的论文将仔细核对录用通知和发表论文情况,查看作者署名和单位排序等是否符合我校授位要求;如在非《参考目录》中的SCI、SSCI、EI英文期刊发表论文,且论文处于未检索状态,严格核对相应的源刊证明。
SCI期刊分区以中科院的大类分区为准,学院在审核博士研究生申请学位研究成果时,将严格核对每篇论文的分区情况,确保论文分区的准确性。
研究成果没有达到博士学位申请要求者,一律不允许提交学位申请,学院将根据学校要求严格把关。
四、材料提交
在研究生管理系统中进行学位申请且导师资格审查通过后,博士研究生务必在学院规定的时间范围内到学院办理相关学位申请手续。
(一)提交纸质材料清单
1.课程成绩单1份
2.开题报告表和中期考核报告表各1份
3.在学期间的研究成果汇总清单及主要成果原件或复印件(复印件需导师签字)
4.SCI、SSCI、EI期刊论文的检索证明(如在非《参考目录》中的SCI、SSCI、EI英文期刊发表论文,且论文处于未检索状态,请提供相应的源刊证明)
5.预答辩情况表(2014年秋及之后入学的博士研究生)
6.相似性检测情况表
7.免盲审申请表(仅针对免盲审申请人员)
8.提前答辩申请表(仅针对提前答辩人员)
9.研究生学位论文定密审批表(仅针对涉密论文)
10.博士学位论文明审评阅人名单(需导师签字)
11.明审和盲审的“博士学位论文评阅书”和“博士学位论文自评表”
以上材料核对无误后在材料清单上签名确认,材料清单和提交材料由博士研究生自备材料袋按照顺序装好。
(二)提交盲审论文电子版材料清单
盲审论文需提交一份信息汇总表、PDF版盲审论文、自评表及摘要。材料清单规则表如下:
材料类型 | 命名规则 | 文件格式 |
信息汇总表 | 限制xls/xlsx格式 | xls/xlsx |
论文原文 | 学校代码_学号_LW.pdf, 如10001_10011201312002_LW.pdf | pdf |
摘要 | 学校代码_学号_ZY.txt, 如10001_10011201312002_ZY.txt | txt |
简况表 | 学校代码_学号_JKB.pdf,如10001_10011201312002_JKB.pdf | pdf |
自评表 | 学校代码_学号_ZPB.pdf,如10001_10011201312002_ZPB.pdf | pdf |
其他材料 | 学校代码_学号_QT.zip, 如10001_10011201312002_QT.zip | zip |
学位论文的封面及正文中必须隐去作者学号、姓名、指导教师姓名、作者本人的研究成果请务必保留(删除具体作者信息,但应体现作者的排序,如第一作者、第一发明人等)。学位论文的正文部分需除去创新性声明、附录、致谢、作者简介(电子版材料发送至邮箱:[email protected])。
(三)学院办理申请手续注意事项
1.学习年限审核注意事项
学院严格按照学校关于学习年限的相关规定审核博士研究生的最短学习年限和最长学习年限,学习年限不符合学校相关规定者一律不允许申请学位。
2.学习成绩审核注意事项
博士研究生申请学位时必须按照培养方案完成规定的课程学习,学分达标,成绩合格,学院严格审核。
3.所有评阅书(包括明审和盲审)和自评表都必须加盖学院公章后方可送出。
五、答辩审批
学位论文评审意见全部返回并且通过后,博士研究生要提前3天到所在学院和研究生院学位办公室办理答辩审批手续。
(一)答辩审批材料清单
1.申请博士学位指导教师推荐意见
2.博士学位审批书
3.博士学位论文评阅书
4.博士学位论文修改情况说明及导师审定单(答辩前)
5.申请博士学位人员情况表
6.软硬件验收表
7.毕业图像采集照片(2寸照片2张,交给学院)
8.研究生学位论文答辩表决票(加盖学院公章)
(二)学院答辩审批注意事项
1.所有评阅意见返回并且通过,经导师同意答辩后方可办理答辩审批手续。
2.办理答辩审批手续时需收取2张2寸毕业图像采集照片,用于粘贴毕业证书和学位证书。
3.答辩表决票需加盖学院公章后方可使用。
4.线下和线上答辩审批手续务必同时进行,便于统计汇总博士授位数据。
博士学位论文答辩要求遵照《性爱网站
博士学位授予实施细则(2025年修订)》执行。
六、抽查评估
博士学位论文答辩完毕后,由研究生院学位办公室统一组织学位论文校内抽查评估工作。抽查评估名单公布后,未被抽查的博士研究生可向图书馆提交电子版和纸质版学位论文;被抽查的博士研究生按照要求参与抽查评估,按照抽查评估专家评审意见修改论文后方可提交学位论文电子版和纸质版。
七、答辩后材料提交
博士研究生答辩完毕后尽快向所在学院提交以下材料:
(一)开题报告表
(二)中期考核报告表
(三)预答辩情况表
(四)相似性检测情况表
(五)免盲审申请表
(六)提前答辩申请表
(七)研究生学位论文定密审批表
(八)博士学位论文明审评阅人名单
(九)博士学位论文评阅书
(十)申请博士学位指导教师推荐意见
(十一)博士学位论文修改情况说明及导师审定单(答辩前、答辩后、抽查评估)
(十二)软硬件验收表
(十三)申请博士学位人员情况表
(十四)博士学位审批书
(十五)中英文摘要(需导师签字)
(十六)研究生学位论文答辩表决票
(十七)博士学位论文(电子版向图书馆提交,纸质版3本,1本和其他资料一起用于存档,2本向图书馆提交。被抽查的研究生按照专家意见修改论文后方可提交学位论文)
八、证书发放
博士研究生毕业证书和学位证书在校学位评定委员会会议召开后的3个工作日内发至各学院。学院负责张贴照片、加盖印章并发放。
九、其他事项
(一)除本通知下方的附件材料外,申请学位的其他相关表格材料请在研究生院网站主页下载,下载路径:性爱网站
研究生院网站主页―学位学科―资料下载―性爱网站
申请博士学位相关资料。请务必下载最新版本,不符合要求者一律不允许送审学位论文。
(二)本次使用的学位论文模板为2015年修订版,请学位申请人员严格按照《性爱网站
研究生学位论文模板(2015年修订版)》要求撰写论文。
联系人:方老师 029-88201480
办公地点:西大楼III区420室
性爱网站
2026年1月16日